In the natural environment, plants are often exposed not just to single, but multiple stress stimuli. In our recently published work on warm temperature and mild water stress in Current Biology, we demonstrated how interaction of these two stresses orchestrate the root elongation response through the COP1-SnRk2s-HY5 pathway (Figure 1).

Figure 1. Graphical abstract of how warm temperature and mild water stress cooperatively promote root elongation.
We demonstrated both in soil (intact roots) and plate assays (detached roots), that water stress promotes root elongation response to warm temperature (thermomorphogenesis). Molecular and genetic assays further showed that this interaction effect was dependent on sucrose non-fermenting-related kinase 2.2 (SnRK2.2) and SnRK2.3 and the E3 ubiquitin ligase constitutively photomorphogenic 1 (COP1). We found that SnRK2.2/2.3 and COP1 have opposite effects on the stability of the transcription factor elongated hypocotyl 5 (HY5) in elongation zone trichoblasts. The stability of HY5 in these cell types generally corresponded to the degree of root elongation seen in each mutant background.

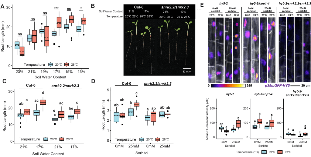
Figure 2. (A) Root length of 3-day-old wild-type (Col-0) seedlings sown on soil with indicated water content after transfer to 20°C (blue) or 28°C (red) for 4 days (n ≥ 19). (B) Representative images of wild-type (Col-0) and snrk2.2/snrk2.3 mutant seedlings grown at 21% and 17% water as in (A). Scale bar, 5 mm. (C) Root length of 3-day-old wild-type (Col-0) and snrk2.2/snrk2.3 mutant seedlings sown on soil with 17% or 21% water content after transfer to 20°C (blue) or 28°C (red) for 4 days (n = 30). (D) Root length of 3-day-old wild-type (Col-0) and snrk2.2/snrk2.3 mutant seedlings germinated on 1/10th MS media, before roots were detached and placed on 1/10th MS media supplemented with 5 mM sucrose and 0 or 25 mM sorbitol. Roots were grown in darkness for another 4 days at either 20°C (blue) or 28°C (red) before measurement of length between the marked point of transfer and root tip (n = 14). (E) Representative sum slice images of elongation zone trichoblasts and quantification of mean nucleus fluorescent intensity in trichoblasts of the p35S:GFP-HY5 reporter in the hy5-2, hy5-2/cop1-4, and hy5-2/snrk2.2/snrk2.3 mutant backgrounds. Seedlings were grown as in (D) before fixation and stained with Calcofluor white as a cell wall marker. For quantification, five nuclei were quantified from each root (n ≥ 6 roots). Scale bar, 20 μm.
In addition, we also conducted a transcriptomic analysis to provide further insights into the regulatory mechanisms behind the interaction stress response, as well as cell length analysis to explore what contributes to root elongation. If you are interested to know more, you can find the full story here.
